海软订货是由海软科技打造的一款移动b2b订货平台,依托云计算、移动端与大数据技术,为企业客户提供订单管理、渠道控制、商品管理、库存监控、销售跟踪及客户关系维护等一体化的%ign%ignore_a_1%re_a_1%方案。以下为海软订货功能指南的部分内容摘要。
1、 系统功能架构

2、 业务流程图解

3、 基础设置项

4、 消息提醒功能

php订单系统可以整合支付宝接口
一、系统设置:用Dreamweaver等网页设计软件在代码视图下打开【dddingdan/config.php】系统设置文件,按注释说明进行系统设置。 二、系统使用:WFPHP在线订单系统是无台后的,不用数据库,也不用安装,解压源码包后,先进行系统设置,然后把整个【dddingdan】文件夹上传到服务器。在网页中要插入订单系统的位置,插入系统调用代码: 注意:id=01就表示使用样式01,如果要使
0 查看详情
5、 在线客服模块

6、 支付与物流管理

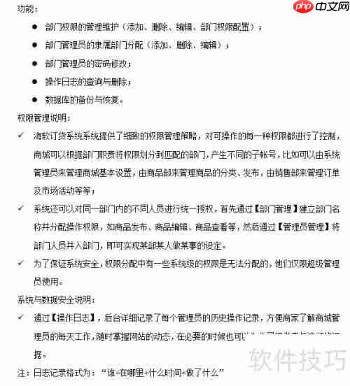
7、 权限管理注意事项

以上就是海软订货系统(B2B订货)使用说明的详细内容,更多请关注创想鸟其它相关文章!
版权声明:本文内容由互联网用户自发贡献,该文观点仅代表作者本人。本站仅提供信息存储空间服务,不拥有所有权,不承担相关法律责任。
如发现本站有涉嫌抄袭侵权/违法违规的内容, 请发送邮件至 chuangxiangniao@163.com 举报,一经查实,本站将立刻删除。
发布者:程序猿,转转请注明出处:https://www.chuangxiangniao.com/p/1119711.html
微信扫一扫
支付宝扫一扫


