最近我在录制一套关于web页面获取mac地址的视频,这是一个真实项目中的案例,解决方案也经历了几次迭代。最终,我们通过使用socket api模拟http协议来解决这个问题。
以下是我录制的视频链接,《WEB端获取MAC地址真实项目案例》:
https://www.php.cn/link/4e18967c55baab1033250c9f8b0016b1
视频内容并不复杂,只要具备基本的编程知识,应该都能理解。
解决问题不仅需要编码和知识面的支持,还需要正确的思路。毕竟,无论是在谷歌还是百度,我们都无法搜索到我们“不知道要搜索什么问题”的问题。
立即进入“豆包AI人工智官网入口”;
立即学习“豆包AI人工智能在线问答入口”;
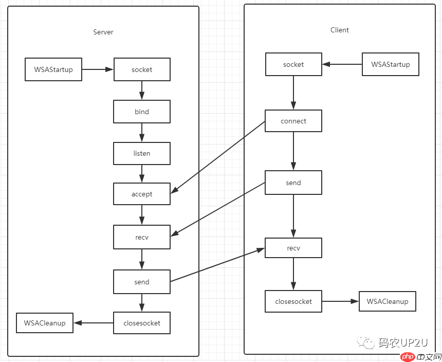
Socket是网络编程的基础,无论是学习C语言、Java语言、PHP语言,还是Python语言,都会涉及到Socket,而且每种语言的Socket API调用流程几乎是相同的。
我画了一个简单的图,展示了在Windows下使用C语言调用Socket API的基本流程。(在Windows下,Socket被称为WinSock)

其实在Linux平台上,调用Socket API的基本流程也是类似的,只是不需要WSAStartup和WSACleanup这两个函数,因为它们是Windows特有的。
学习一些与Socket相关的知识,其实是对自己网络知识的一个补充。在学习网络时,会接触到TCP、UDP、ICMP等相关协议,而这些生硬的协议如果结合代码去理解,感觉是不一样的。
因此,我建议大家可以了解一下Socket方面的知识。在我们日常编写CRUD代码的同时,如果有机会用Socket解决一个小需求问题,也是一件令人兴奋的事,不是吗?
以上就是Socket 编程的详细内容,更多请关注php中文网其它相关文章!
版权声明:本文内容由互联网用户自发贡献,该文观点仅代表作者本人。本站仅提供信息存储空间服务,不拥有所有权,不承担相关法律责任。
如发现本站有涉嫌抄袭侵权/违法违规的内容, 请发送邮件至 chuangxiangniao@163.com 举报,一经查实,本站将立刻删除。
发布者:程序猿,转转请注明出处:https://www.chuangxiangniao.com/p/153610.html
微信扫一扫
支付宝扫一扫