本文核心数据:技术突破历程;技术优劣势分析;技术发展趋势预测等
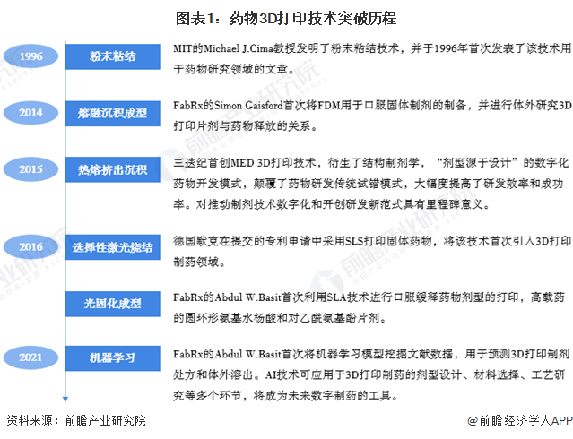
1、药物3D打印技术的发展历程
3D打印技术又被称为增材制造技术,它基于计算机构建的数字模型,通过“分层打印,逐层叠加”的方式生产制造三维实体。药物3D打印技术是将3D打印技术应用于制药过程中的技术,是一种底层的制药技术创新,该技术的出现导致了整个制药流程的变革。
最早出现的药物3D打印技术是MIT的Michael J.Cima教授发明的粉末粘结技术,他在1996年首次发表了该技术用于药物研究领域的文章。发展至今,药物3D打印技术的突破历程如下:
☞☞☞AI 智能聊天, 问答助手, AI 智能搜索, 免费无限量使用 DeepSeek R1 模型☜☜☜

2、药物3D打印技术综述
根据美国材料与试验协会(ASTM)F42增材制造技术委员会的分类标准,目前,3D打印技术可以分为7类:材料挤出成型技术、粘合剂喷射成型技术、粉末床熔融成型技术、光聚合固化技术、材料喷射成型技术、直接能量沉积技术和薄膜层积技术。其中,材料挤出成型技术、粘合剂喷射成型技术、粉末床熔融成型技术和光聚合固化技术这四类3D打印技术在制药领域得到应用。它们的代表性技术分支和技术特点如下:

3、药物3D打印技术的优劣势分析
药物3D打印技术相比传统制剂技术,以其在产品设计复杂度、个性化给药和按需制造等几个方面的优势,吸引了不少药物公司和研究机构对此进行探索。其中,熔融沉积成型(FDM)是最普及的3D打印技术之一,被广泛应用于药物3D打印研究中,但由于其可选材料少、不利于连续化和规模化生产、药物打印精度差等限制,FDM技术真正应用到制剂产品开发和商业化生产上,因此,热熔挤出沉积(MED)、直接粉末挤出(DPE)和熔融滴注成型(MDD)等新的3D打印技术应运而生。各技术优劣势对比如下:

图可丽批量抠图
用AI技术提高数据生产力,让美好事物更容易被发现
26 查看详情
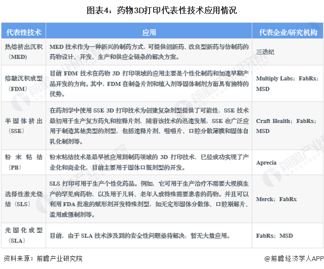
4、药物3D打印技术的应用情况
当前,药物3D打印代表性技术的应用情况及和对应代表性的公司及研究机构如下:

药物3D打印技术的现状及发展趋势总结如下:
目前,在药物3D打印领域,热熔挤出沉积(MED)、熔融沉积成型(FDM)和半固体挤出(SSE)等基于材料挤出成型技术已经成为主流趋势。其中,MED是药物3D打印技术中适用最广泛且具有最大临床应用价值的技术。未来,随着信息科技产业的发展,人工智能技术将逐步应用于3D打印制药的剂型设计、材料选择和工艺研究等多个环节,从而实现数字智能制药的可能性

请参阅前瞻产业研究院的《》以获取更多关于本行业的研究分析
前瞻产业研究院还提供咨询等解决方案。在引用本篇文章内容时,需获得前瞻产业研究院的正式授权,包括招股说明书、公司年度报告等任何公开信息披露
在【前瞻经济学人APP】中,您可以找到更多深入的行业分析,并与500+经济学家和资深行业研究员进行交流互动
以上就是2023年全球药物3D打印技术市场现状及发展趋势分析 AI技术将推动数字智能制药成为可能的详细内容,更多请关注创想鸟其它相关文章!
版权声明:本文内容由互联网用户自发贡献,该文观点仅代表作者本人。本站仅提供信息存储空间服务,不拥有所有权,不承担相关法律责任。
如发现本站有涉嫌抄袭侵权/违法违规的内容, 请发送邮件至 chuangxiangniao@163.com 举报,一经查实,本站将立刻删除。
发布者:程序猿,转转请注明出处:https://www.chuangxiangniao.com/p/485281.html
微信扫一扫
支付宝扫一扫