donews6月2日消息(田小梦)继谷歌将自己的ai工具整合进workspace,以及微软将gpt-4接入自己全套办公软件microsoft 365 copilot后,近日,金山办公发布针对办公场景的wps ai,wps ai 也正在快速应用至金山办公的产品中。
WPS作为协同办公软件,Word、PPT、Excel是必不可少的组件,如今在WPS AI的加持下,无疑是直接加装升级buff,不仅可以帮助用户打开撰写思路,还能在提高撰稿效率的同时,取代部分重复性高,容错率低的简单案头工作。
今天,DoNews先来通过“轻文档”模块,来感受WPS AI的魅力。
☞☞☞AI 智能聊天, 问答助手, AI 智能搜索, 免费无限量使用 DeepSeek R1 模型☜☜☜

打开金山文档网页,新建“轻文档”后,点击“WPS AI”图标就能触发AI功能。

在对话框下方弹出的列表内按需选择文本类型,包括文章大纲、新闻稿、广告文案、短篇作文、现代诗、工作周报等二十个文本,系统根据用户选定类型生成的文本结构和风格会有所差异。

DoNews本次选用“文章大纲”“新闻稿”“工作周报”,作为目标文本类型进行测试,并看看其语言理解能力。
文章大纲
在尝试写文章大纲的过程中,DoNews发现WPS AI支持多轮对话交互,在初步输入主题时,它给出的内容是十分简短,仅到二级标题。当然如果对生成的目录不满意,还能够“重试”或“续写”。



图注:框起来部分为续写内容
只提供“目录”的大纲,不是好大纲。在接下来的对话交互中,让其填充文章大纲中的内容。

不过在生成过程中,先是生成一部分内容,之后需要点击“续写”,才能完成剩余部分。从生成结果来看, WPS AI生成的内容还带有一丝谨慎。如预测全球AIGC市场规模于2023年达到“XXX亿美元”。
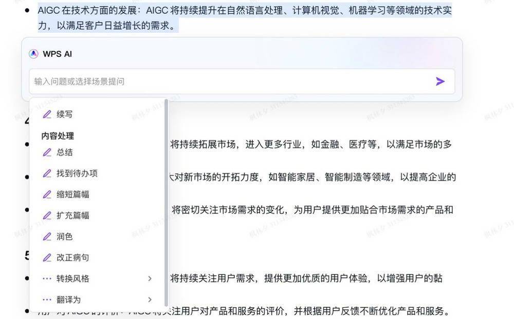
除此之外,让人眼前一亮的是,如果用户对某一部分的文本内容不满意,可选中文本后点击右键,即可召唤出功能列表,列表中的“缩短篇幅”“扩充篇幅”“润色”“改正病句”“转换风格”等功能,可作为文章再加工的解决方案。

整体来说,每次生成的文章大纲或许有可圈可点的地方,但不可否认的是,他可以提供出多种思路和话术。
新闻稿
新闻大家关注的是时效性和准确性。DoNews结合最近的热点新闻,进行尝试。


Kits AI
Kits.ai 是一个为音乐家提供一站式AI音乐创作解决方案的网站,提供AI语音生成和免费AI语音训练
492 查看详情
可见,WPS AI虽然能够结合时事资讯进行新闻稿件的产出,但在时间、数据,以及内容表达的准确度上还有待提高。
这一问题并非WPS AI独有的,而是目前大模型的通病。以相同问题问讯飞星火。他给出的回复也基本是模版化的话术,同样在数据的准确性上依然表现不足。

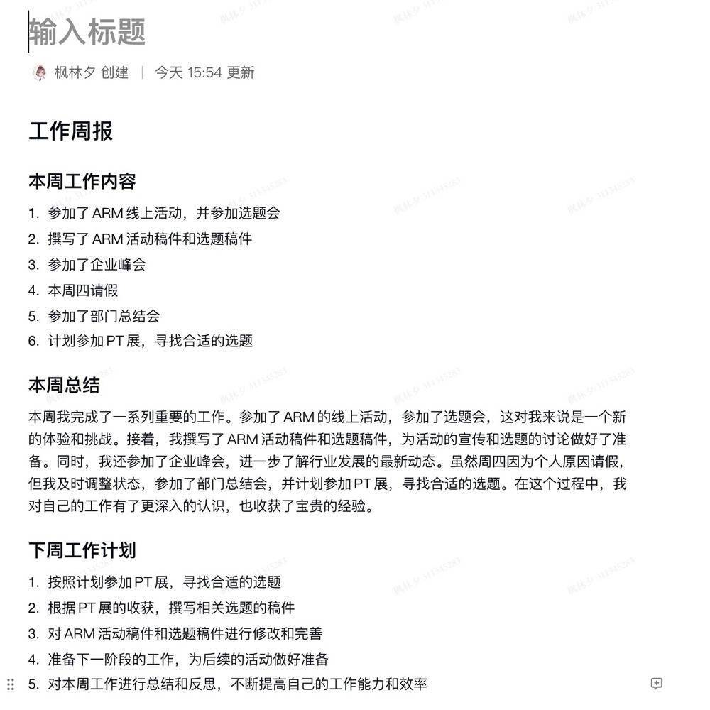
工作周报
对职场人而言,在填写周报时,如何优化话术,丰富话术内容是比较痛苦的事情。
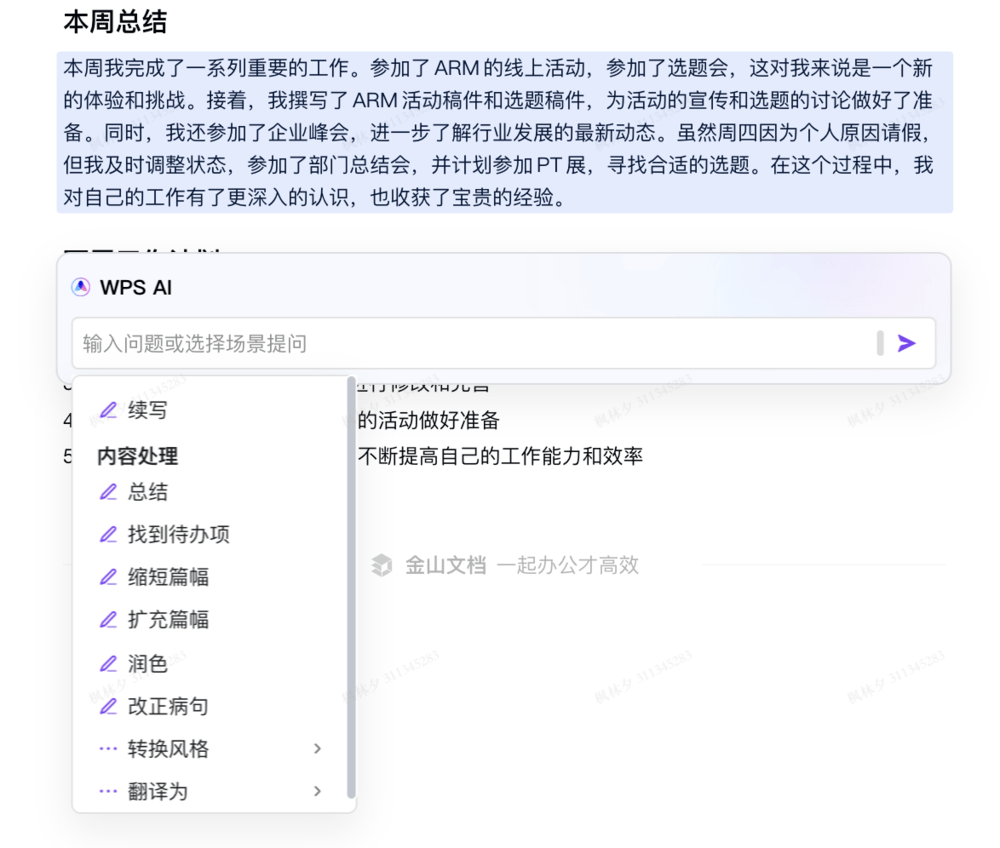
DoNews在对话框简单输入本周工作内容及下周工作计划,WPS AI随即生成了一份完整的周报,使周报内容更具亮点。

同样,对于内容不满意的地方,还可以进行优化。

语言理解能力
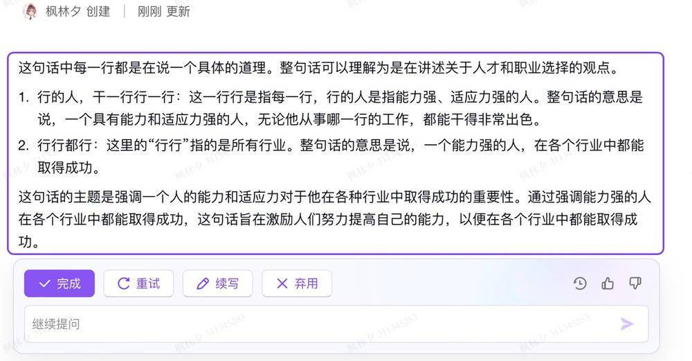
对比目前国内推出的文心一言、通义千问、讯飞星火等语言大模型,身处办公软件中的WPS AI似乎容易忽视语言交互能力。我们来问“推荐端午节假期可以游玩的景点”“孙悟空和齐天大圣是不是一个人?”“请问这句话中每一个行是什么意思,‘行的人,干一行行一行,行行都行。’”三个问题,来看看WPS AI的语言理解能力。


通过以上三个问题,可以看到WPS AI不仅可以协助办公,还可以作为简单的搜索辅助工具。
除轻文档之外,DoNews还尝试了PPT,WPS AI可以说为解放了制作PPT一半以上的压力。
以“年终总结”为例,在输入命令后,WPS AI会在一分钟内向用户输出演示文档制作方案,如果用户满意方案可进入下一步制作环节,反之可要求其重新生成方案。




如果用户不满意演示文档的设计风格,可根据需求进行调整。同时,演示文档中的文字及图片内容用户也可以直接在文档中进行修改。
据了解,目前测试尚未上线表格和PDF这两个办公组件,除了文字和PPT。但总体来看,WPS AI在文本能力方面差强人意,文章结构清晰,但其表达及准确性还有待提升,是一个不错的“个人助理”。
以上就是打工人的福利!WPS AI让写稿、写工作周报事半功倍的详细内容,更多请关注创想鸟其它相关文章!
版权声明:本文内容由互联网用户自发贡献,该文观点仅代表作者本人。本站仅提供信息存储空间服务,不拥有所有权,不承担相关法律责任。
如发现本站有涉嫌抄袭侵权/违法违规的内容, 请发送邮件至 chuangxiangniao@163.com 举报,一经查实,本站将立刻删除。
发布者:程序猿,转转请注明出处:https://www.chuangxiangniao.com/p/902108.html
微信扫一扫
支付宝扫一扫

