2025年伊始,大模型技术再创新高!百度文心一言宣布,自4月1日零时起,pc端和app端全面免费开放,用户可体验文心系列最新模型,以及超长文档处理、专业检索增强、高级ai绘画、多语种对话等功能。
☞☞☞AI 智能聊天, 问答助手, AI 智能搜索, 免费无限量使用 DeepSeek R1 模型☜☜☜
值得关注的是,百度计划于今年下半年推出新一代ai模型ernie 5.0,openai也即将发布gpt-4.5/5,并计划免费版chatgpt无限制使用gpt-5。中美大模型巨头开启新一轮竞争,不仅体现在模型发布速度,还包括成本和免费策略等方面。大模型在解决专业问题的能力上也显著提升。
1、豆包AI官网入口☜☜☜☜☜点击保存
2、豆包AI人工智能在线问答入口☜☜☜☜☜点击保存
文心一言深度搜索功能上线,我们进行了实际测试。虽然此前许多大模型已具备联网搜索功能,但其“智力”水平有限,通常只能进行简单的问答,难以解决复杂问题。而“深度搜索”正是为了解决这一痛点而生。
使用方法:登录文心一言账号,在左侧菜单栏选择“深度搜索”模式。
访问地址:https://www.php.cn/link/478423056f0942a464052ccc8e0d064d
文心一言“深度搜索”的两大亮点:专家级复杂问题解答和强大的工具调用能力。它不仅联网搜索,还能调用文档处理、绘图、代码解释器等工具,极大扩展了可执行任务范围。这才是我们理想中的AI助手!
传统搜索引擎通常直接返回大量结果,而文心一言“深度搜索”则主动解读用户需求,针对专业咨询类问题进行增强,解决了查询门槛高、结果分析难等问题。
我们进行了实际测试:
选题策划: 轻松完成“奥特曼与马斯克往事”选题,迅速找到关键信息,并生成分析文章大纲及信息来源表格,效率远超人工。
翻译难题: 准确翻译“急急如律令”,并展示其思考过程,包括搜索不同翻译版本和选择最佳版本。
网站搭建: 根据“制作一个显示不同古诗句的网站”的要求,快速规划网站架构,收集整理诗句数据,并生成HTML、CSS和JavaScript代码。

图片解读及二创: 根据模糊描述找到特定图片,并收集网友的二次创作内容。
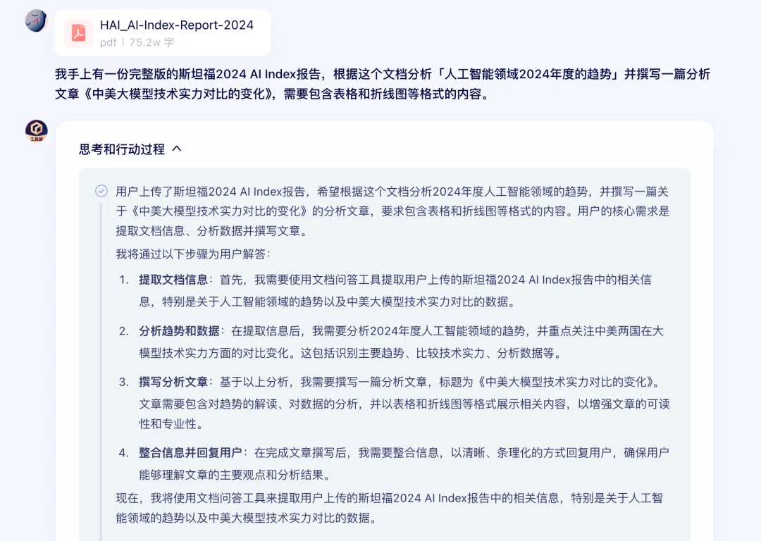
文档分析及报告撰写: 基于斯坦福2024 AI Index报告,撰写分析文章,并生成表格和折线图。

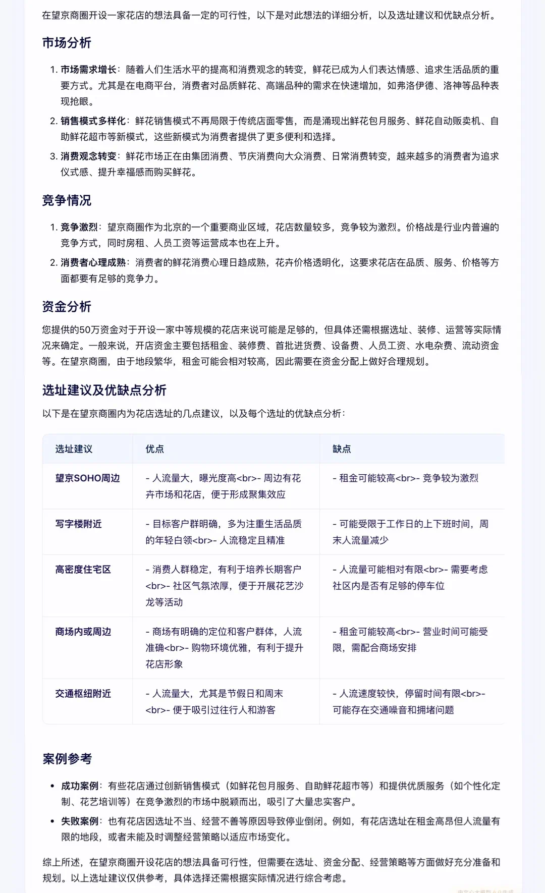
商业决策: 分析开花店的可行性,提供选址建议,并生成优缺点表格。
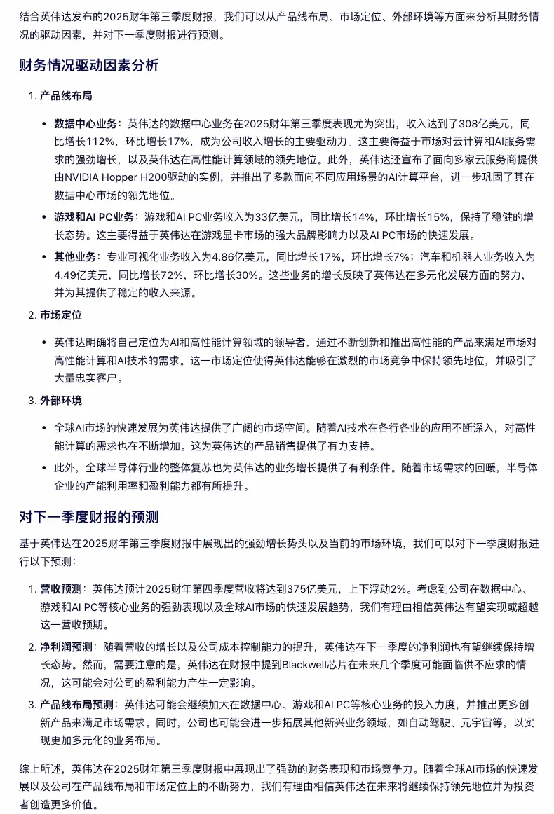
财报分析: 分析英伟达财报,预测下一季度财报,并给出具体大纲。

文心一言“深度搜索”的强大工具调用能力使其能够解决许多高门槛的专业问题,大幅提升工作效率。大模型在生产力应用上的进化速度日益加快,未来发展值得期待。
以上就是放大招!文心一言「全面免费」,同时开启「深度搜索」,抢鲜实测!的详细内容,更多请关注创想鸟其它相关文章!
版权声明:本文内容由互联网用户自发贡献,该文观点仅代表作者本人。本站仅提供信息存储空间服务,不拥有所有权,不承担相关法律责任。
如发现本站有涉嫌抄袭侵权/违法违规的内容, 请发送邮件至 chuangxiangniao@163.com 举报,一经查实,本站将立刻删除。
发布者:程序猿,转转请注明出处:https://www.chuangxiangniao.com/p/179928.html
微信扫一扫
支付宝扫一扫