
先说鉴定1-10级伤残标准,
1-10分级系列
一级工伤鉴定标准

二级工伤鉴定标准

三级工伤鉴定标准

四级工伤鉴定标准

五级工伤鉴定标准

六级工伤鉴定标准

七级工伤鉴定标准

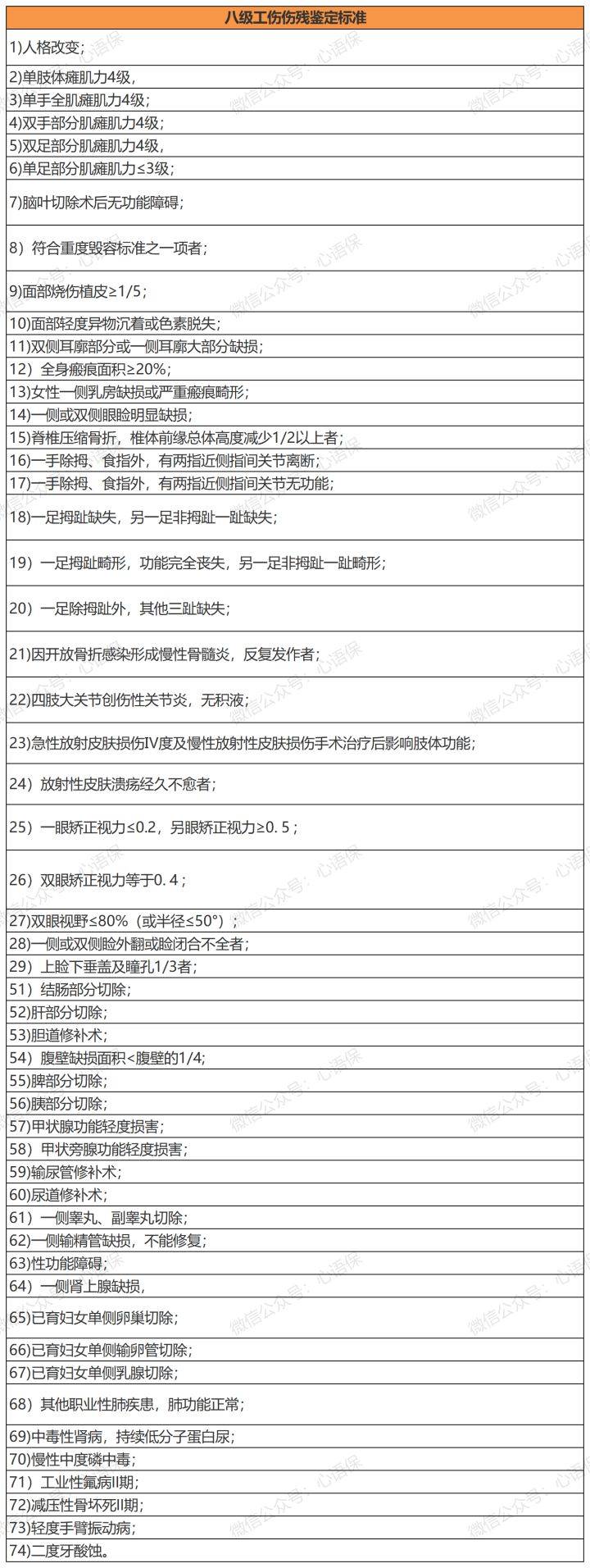
八级工伤鉴定标准

九级工伤鉴定标准

十级工伤鉴定标准

二、工伤残疾的标准是什么?
2006年,国家发布了《职工工伤与职业病致残程度鉴定标准》,该标准将残疾程度分成十个等级,最重为第一级,最轻为第十级。
对于同一器官或系统多处损伤,或一个以上器官不同部位同时受到损伤者,应先对单项伤残程度进行鉴定。
如果几项伤残等级不同,以重者定级;
如果两项及以上等级相同,最多晋升一级。
三、工伤伤残鉴定部门?
工伤伤残和其他的伤残不同,鉴定机构具有唯一性,就是工商管理部门,有个劳动能力鉴定委员会的机构,专门负责工伤伤残的鉴定,社会上的司法鉴定机构的鉴定结论很可能不会被工伤管理部门认可,所以,不要到社会司法鉴定机构鉴定。
当然,如果是通过诉讼解决的案件,司法鉴定机构的鉴定结论,法院一般会认同。
工伤是否可以通过诉讼解决:
工伤发生后,首先应该是案发地的工伤管理部门进行劳动仲裁,对于仲裁结果不服的,可以申请行政复议,也可以到人民法院提起诉讼;
如果不经过仲裁,直接提起诉讼,法院一般不予受理。
四、工伤等级如何赔偿?
(1)一级伤残补助金=本人工资×27个月
(2)二级伤残补助金=本人工资×25个月
(3)三级伤残补助金=本人工资×23个月
(4) 四级伤残补助金=本人工资×21个月
(5) 五级伤残补助金=本人工资×18个月
(6) 六级伤残补助金=本人工资×16个月
(7) 七级伤残=本人工资×13个月
(8) 八级伤残=本人工资×11个月
(9) 九级伤残=本人工资×9个月
(10) 十级伤残=本人工资×7个月
五、伤残津贴如果领取?
一至四级的伤残津贴按月支付
(1)一级伤残津贴=本人工资×90%
(2)二级伤残津贴=本人工资×85%
(3)三级伤残津贴=本人工资×80%
(4)四级伤残津贴=本人工资×75%
伤残津贴实际金额低于当地最低工资标准的,由工伤保险基金补足差额。
五级伤残补助金=本人工资×18个月,六级伤残补助金=本人工资×16个月,一次性发放。
七级以及七级以下残疾,无伤残津贴。
劳动合同期满终止,或者职工本人提出解除劳动合同的,由工伤保险基金支付一次性工伤医疗补助金,用人单位支付一次性伤残就业补助金。具体标准由省、自治区、直辖市人民政府规定。
六、除伤残赔偿、伤残津贴外,还可以主张哪些赔偿项目?
答:医疗费、伤者住院期间的伙食补助费、生活护理费、工伤期间的工资、交通食宿费、辅助器具费。
七、因公死亡的工伤赔偿哪些?
除前述费用外,还有丧葬补助金、一次性伤亡补助金、供养亲属抚恤金。
八、工亡待遇标准?
1、丧葬补助金=统筹地区上年度职工月平均工资×6个月。
2、一次性工亡补助金=为上一年度全国城镇居民人均可支配收入的20倍
3、供养亲属抚恤金标准
配偶=工伤职工生前本人工资×40%,其他亲属=工伤职工生前本人工资×30%
伤残职工在停工留薪期内因工伤导致死亡的,其直系亲属享受本条第一款规定的待遇。
一级至四级伤残职工在停工留薪期满后死亡的,其直系亲属可以享受本条第一款规定的待遇。
九、哪些情况符合工伤?
工伤亦称“公伤”、“因工负伤”。
职工在生产劳动或工作中负伤。
根据国家规定,执行日常工作及企业行政方面临时指定或同意的工作,从事紧急情况下虽未经企业行政指定但与企业有利的工作,以及从事发明或技术改进工作而负伤者,均为工伤。
《工伤保险条例》规定以下情况属于工伤:
(一)在工作时间和工作场所内,因工作原因受到事故伤害的;
(二)工作时间前后在工作场所内,从事与工作有关的预备性或者收尾性工作受到事故伤害的;
(三)在工作时间和工作场所内,因履行工作职责受到暴力等意外伤害的;
(四)患职业病的;
(五)因工外出期间,由于工作原因受到伤害或者发生事故下落不明的;
(六)在上下班途中,受到非本人主要责任的交通事故或者城市轨道交通、客运轮渡、火车事故伤害的;
(七)法律、行政法规规定应当认定为工伤的其他情形。
该条例规定以下情况视同工伤:
(一)在工作时间和工作岗位,突发疾病死亡或者在48小时之内经抢救无效死亡的;
(二)在抢险救灾等维护国家利益、公共利益活动中受到伤害的;
(三)职工原在军队服役,因战、因公负伤致残,已取得革命伤残军人证,到用人单位后旧伤复发的。
职工有前款第(一)项、第(二)项情形的,按照本条例的有关规定享受工伤保险待遇;职工有前款第(三)项情形的,按照本条例的有关规定享受除一次性伤残补助金以外的工伤保险待遇。
十、申请工伤需要什么材料?
(一)工伤认定申请表;
(二)与用人单位存在劳动关系(包括事实劳动关系)的证明材料;
(三)医疗诊断证明或者职业病诊断证明书(或者职业病诊断鉴定书)。
工伤认定申请表应当包括事故发生的时间、地点、原因以及职工伤害程度等基本情况。
《工伤保险条例》第十七条第一款规定,
职工发生事故伤害或者按照职业病防治法规定被诊断、鉴定为职业病,所在单位应当自事故伤害发生之日或者被诊断、鉴定为职业病之日起30日内,向统筹地区劳动保障行政部门提出工伤认定申请。
这就是说,公司除了为员工办理工伤保险之外,还有申请工伤认定的职责。
另一方面,《工伤保险条例》第十七条第四款规定,
用人单位未在本条第一款规定的时限内提交工伤认定申请,在此期间发生符合本条例规定的工伤待遇等有关费用由该用人单位负担。
因此,公司应当支付延迟申请工伤认定期间的工伤待遇。
十二、上下班回家路上出意外到底能不能算工伤
在上下班途中,受到非本人主要责任的交通事故或者城市轨道交通、客运轮渡、火车事故伤害的,应当认定为工伤。
因此,要依据《工伤保险条例》第四条第六项认定工伤,必须同时具备以下三个要素:
第一个要素:发生伤害事故是在合理的上下班途中:第二个要素:责任事故认定中,本人无责负次要责任或同等责任,或责任难以认定;第三个要素:伤害是由于交通事故(包含机动车和非机动车)或者城市轨道交通、客运轮渡、火车事故所导致。
如果乘坐公交车和地铁上下班,在出现意外摔伤,不予认定或者视同工伤。
在上下班途中受到的非本人主要责任的交通事故或城市轨道交通事故。
城市轨道交通事故是指:地铁、轻轨等城市轨道交通公共客运系统在运营过程中,因违反作业操作规程,或由于技术设备原因或其他原因引起的运载人员伤亡的事件。
所以上班途中在地铁站出入口台阶上、路上自行意外摔伤,显然不属于交通事故或者城市轨道交通事故。
而我个人是在合理的上下班途中摔倒的,只符合一个条件,不能认定为工伤。
认定为工伤需要满足上下班路上上述三个条件,则可以,反之则无法认定为工伤。
大家为什么会说,我知道这么清楚,因为这些我都经历过。
(我是在2020年12月5日上班途中下雪路滑,摔倒了,我摔倒不是正常的屁股蹲着地,而是一个膝盖先着地,造成膝关节半月板损伤,造成十级伤残。但是去认定的时候并没有认定为工伤十级伤残,伤残补助金也没有拿到)

所以从这次受伤,我就知道一份意外险是一份非常必须的保障。
我本身也是做保险代理人,自己也有意外险保险,我的膝关节半月板摔伤产生的医疗费用都可以报销,而且我这次住院住了有1月的时间,每天补助了有150元,加起来有4500元,相当于工资啦。其余时间在家休养了有2个月。
膝关节半月板摔伤治疗好之后我就仔细研究了工伤保险。
发现工伤保险有很多限制,比如出现下面这些情况工伤保险都不赔付。
1、周末出门发生意外。2、职工上班途中下楼摔伤3、上班路上全责撞了别人(车险中三责赔付,意外险也不赔)。4、晚上吃完饭出门遛弯儿发生意外。5、下班路上逗狗玩儿被狗咬成重伤。6、在工作时间和工作岗位,突发疾病抢救无效在48小时后死亡的。
同时工伤保险保障的是工作期间(含因公外出、上下班期间),商业意外险提供的则是工作和休息时遭受的意外伤害保障,时间、空间更广。
工伤保险:对象的范围是在生产劳动时间的劳动者,劳动者如果没有在工作中,遭受的也不是职业病。那就不属于工伤的保障范围的。而意外险是保障人生意外伤害,他是不分时间、地点的。
所以工伤争议点在于工作中是不是职业病的伤害,而意外险的争议在于是不是意外。
方便大家理解,我还专门做了一张图工伤保险和意外险的区别:

而如果有一份意外险,就可以帮助解决意外医疗费用。
而且我住院这段时间肯定是没有办法工作的,我所在的公司病假期间都不发工资。
而有一份意外完成可以等康复痊愈以后再去上班,这使得康复的效果会变得更好。
其实小任我是有意外险,但是咨询的一些客户,在摔倒之前一份意外险一份都没有。
所以商业意外险能买一份就买一份吧,价格也不贵。
十三、工伤保险和商业意外险能否同时理赔
如果同时办理了工伤保险和商业意外险,二者能否同时理赔?
报销型的医疗费用和给付型的身故伤残保险金分别处理。
1、医疗费用:
因为商业保险医疗的责任适用费用补充原则,只能报销社保未报完的剩余部分。通常是由工伤保险先报销后,商业保险扣除已赔付部分对剩下的金额在保额内进行赔偿。
2、意外伤害部分:
身故或残疾保险金、住院津贴等给付型的不冲突,分别按照约定额度给付。
十四、意外险保障哪些内容?
意外险的保障有很多,但是最核心的,是以下三项:
1、意外身故保障
身故,是意外可能带来的最严重后果,而意外身故意外险直接赔付保额, 所以在配置意外险的时候一定要留意下意外身故保额。
2、意外伤残
因为意外导致身体伤残,对生活和工作都会产生影响。
意外险,一般会有伤残赔付,赔付额度,是由伤残严重程度决定的。
伤残程度共有十个等级,最严重的一级伤残赔付100%保额,二级伤残次之,赔付90%保额,三级伤残赔付80%保额,以此类推,最轻微的十级伤残,赔付10%保额。
3、意外医疗
因意外受伤就医,可以报销相应医疗费。一般意外医疗的保额是在5万,虽然额度不高,但是用来报销猫抓狗咬、磕伤碰伤的医疗费,完全够用。
除了报销额度,意外医疗的报销范围、报销比例以及免赔额,也要关注。
报销范围,不限社保好于只限社保;报销比例,越高越好。
至于免赔额,意外医疗的免赔额多则一两百,少则0免赔,差不了几个钱,所以这个并不是特别重要。
4、猝死:猝死赔付保额,这个是包含了疾病责任的。只有部分险种包含。
5、意外住院津贴
如果仅仅只是意外骨折,俗话说:伤兵伤筋动骨100天嘛。
住院这段时间肯定是没有办法工作的,一般的公司呢,也会设置说病假期间是没有奖金,或者扣一定的工资,那么有的公司,甚至说病假期间都不发工资。

那么有意外险变得极其重要。
这个我们还是要强调的是,保险是让生活变得更美好,这个概念因为有意外惊喜的存在。
使得被保险人无需担忧生活的压力完全可以等康复痊愈以后再去上班,这使得康复的效果会变得更好。
6、在选择意外险的时候一定要注意下免除责任
意外险的保障责任很明确,就是保障意外。所以疾病导致的意外是不保的,但意外导致的医疗花费是可以报销的。
而意外险的理赔一定要符合:外来的、突发的、非本意的、非疾病的使身体受到意外伤害的客观事件。
—保险法中的意外是指受外来的、突发的、非本意的、非疾病的使身体受到伤害的客观事件。
外来的—也就是外部原因导致的–自身疾病导致的意外不算意外;突发的,非本意的—自伤自残是不能赔付的;非疾病的—疾病住院或者身故,意外险不能赔付;
比如:交通事故、烧烫伤、摔伤等算意外;
自己生病,或者猝死,不算意外,不能赔付的;
或者是疾病导致的意外,严格来说也是不能赔付的;
比如是心梗导致的交通事故身故,按照近因原则是不属于意外的。(实际赔付中要看保险公司的理赔结果)
除了常规的条款,像先天疾病、违法犯罪、高危职业/运动、吸毒、酒驾、美容整形等不保之外,多数意外险以下内容是不保的:
1)被保险人椎间盘突出(包括椎间盘膨出、椎间盘突出、椎间盘脱出、游离型椎间盘等类型)导致的医疗费用支出。
2)猝死、药物过敏、高原反应、中暑等导致的意外。
律师在线法律咨询,24小时在线咨询
微信号:18365284851
微信扫描上方二维码联系我们
版权声明:本文内容由互联网用户自发贡献,该文观点仅代表作者本人。本站仅提供信息存储空间服务,不拥有所有权,不承担相关法律责任。
如发现本站有涉嫌抄袭侵权/违法违规的内容, 请发送邮件至 chuangxiangniao@163.com 举报,一经查实,本站将立刻删除。
发布者:法外狂徒,转转请注明出处:https://www.chuangxiangniao.com/law/256886.html
微信扫一扫
支付宝扫一扫