
上一期跟大家简单介绍了一下“交强险”的赔偿项目都有哪些?以及交强险的免责条款?今天带大家了解一下“交强险”各分项赔付标准是怎么定义的。

通过上一期的内容分享,大家都知道交强险保额20万元,包括医疗项限额18000元、死亡伤残项限额180000元和财产损失限额2000元。
其中,交强险医疗项赔偿限额18000元包括:门诊或住院的医药费、住院伙食补助费、营养费、必要的、合理的后续治疗费、整容费。
那么保险公司是怎么赔偿的呢,相信很多小伙伴发生交通事故以后不知道应该怎么处理;接下来咱们一项一项给大家解读一下,首先从医疗项各分项开始逐一解读;

(一)、医药费:是指受害人在遭受人身伤害之后接受医学上的检查、治疗等所必须支出的费用; 该费用标准主要是依据正规医疗机构出具的包括门诊和住院发票,与交通事故有关的合理支出的费用。
(二)、住院伙食补助费:是指受害人遭受人身损害后,因其在医院治疗期间支出的伙食费用超过平时在家的伙食费用,而由加害人就其合理的超出部分予以赔偿的费用; 该费用标准是参照交通事故发生地国家机关工作人员出差伙食补助标准计算的。
(三)、营养费:是受害人通过平常饮食的摄入尚不能满足受损害身体的需求,而需要以平常饮食以外的营养品作为对身体补充而支出的费用,是一种辅助治疗; 该费用标准一般是参照交通事故发生地省高级人民法院出具的标准进行计算。
(四)、后续治疗费:是指对损伤经治疗后体征固定而遗留功能障碍确需再次治疗的或伤情尚未恢复需第二次治疗所需要的费用; 该费用标准一般是根据司法鉴定机构出具的费用评估文书或待实际产生后依据正规发票进行计算。
(五)、整容费:是指受到人身损害的人因为脸部受损,原有容貌发生了改变,而通过手术改变容貌所产生的费用; 该费用标准一般是根据司法鉴定机构出具的费用评估文书或待实际产生后依据正规发票进行计算。

———分割线———-分割线—————分割线—————-分割线————-分割线———–
那么,交强险死亡伤残项下180000元包括:误工费、护理费、交通费、住宿费、残疾赔偿金、残疾辅助器具费、丧葬费、死亡赔偿金、被抚养人生活费、精神损害抚慰金。
该项费用相对来说比较繁琐,而且也是保险公司和当事人之间产生分歧比较多的地方,接下来咱们就从死亡伤残项各分项开始逐一解读。
(一)、误工费:是指受害人从受到伤害到痊愈这一段误工时间内,因无法从事正常工作而实际减少的收入;
误工费根据受害人的误工时间和收入状况来确定; 这里就产生了两个问题,误工时间是依据什么来界定的呢?收入状况又该怎么界定呢?

首先,咱们说一下误工时间的问题,也就是所谓的“误工期”,该标准是参照公安部发布的《人身损害三期评定规范》,该标准是由中国政法大学证据科学研究院、中国法医学会和公安部物证鉴定中心提出;适用于人身损害、道路交通事故、工伤事故、医疗损害等人身损害赔偿。
那么赔偿标准中收入情况怎么界定呢,该标准一般分为两种情况:一种是有固定收入,该情况需要提供: 1、用人单位资质和受害人劳动合同; 2、事发前3个月工资表(银行流水); 3、用人单位出具的误工证明; 但是,这里需要注意的一点是,如果当事人月工资超过5000元,需要提供个税证明。
另外一种是没有固定收入,一般根据受害人的工作性质,参照当地统计局公布的全省居民各行业年收入水平来计算,也就是所谓的“行业标准”。

(二)、护理费:是指生活需要特殊照顾或无法自理的人,需要他人护理而支出的费用。
护理费赔付标准是由护理人员的收入情况、护理人数、护理期限、护理级别等要素综合决定的。
1、护理人员收入情况:该项标准不再赘述,可参考上一条误工费的赔偿标准;
2、护理人数:原则上支持1人护理,随着我国疫情影响,医院陪护期间一般只留1人进行陪护;
3、护理期限:也就是所谓的“护理期”,该标准也是参照公安部发布的《人身损害三期评定规范》进行确定,都是由司法鉴定机构进行评估。
4、护理级别:该标准一般适用于重伤案件,根据受害人的护理依赖程度,分为:① 完全护理依赖; ② 大部分护理依赖; ③ 部分护理依赖。

(三)、交通费:指受害人及其必要的陪护人员因就医或者转院治疗所实际发生的用于交通的费用; 该费用标准一般是参照交通事故发生地省高级人民法院出具的标准进行计算。
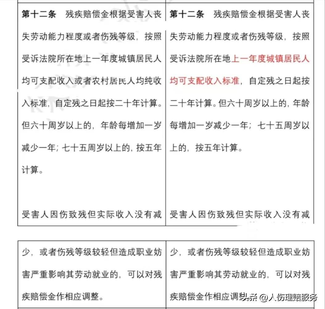
(四)、残疾赔偿金:是指对受害人因人身遭受损害致残而丧失全部或者部分劳动能力的财产赔偿; 那么怎样确定受害人的伤情是否属于残疾呢?农村居民和城市居民赔偿标准是否一样呢?
《人体损伤致残程度分级》是2016年4月18日,由最高人民法院、最高人民检察院、公安部、国家安全部、司法部联合发布的法律文件,该文件于2017年1月1日起施行;司法鉴定机构和司法鉴定人进行人体损伤致残程度鉴定统一适用《分级》。

(五)、死亡赔偿金:是指受害人因各种非正常事故或死亡的,由相关责任人按照一定的标准给予死者家属的一定数量的赔偿。
上述两项标准也是保险公司与当事人之间产生分歧的地方;农村居民和城市居民赔偿标准是否一样呢?

2022年2月15日,最高人民法院审判委员会第1864次会议讨论通过了《最高人民法院关于修改的决定》,并将于2022年5月1日起施行。
其中,修改共涉及《人身损害赔偿解释》第12条、第15条、第17条、第18条、第22条、第24条六个条文,将残疾赔偿金、死亡赔偿金以及被扶养人生活费由原来的城乡区分的赔偿标准修改为统一采用城镇居民标准计算。




(六)、丧葬费:是指用于受害人死亡时办理丧葬事宜的一次性费用。

(七)、被扶养人生活费:是指加害人非法剥夺他人生命权,或者侵害他人健康权致其劳动能力丧失,造成受害人生前或丧失劳动能力以前扶养的人扶养来源的丧失,应依法向其赔偿必要的费用。

(八)、精神损害抚慰金:是指受害人或者死者近亲属因受害人的生命权、健康权、名誉权、人格自由权等人格权利益遭受不法侵害而导致其遭受肉体和精神上的痛苦、精神反常折磨或生理、心理上的损害(消极感受)而依法要求侵害人赔偿的精神抚慰费用。
律师在线法律咨询,24小时在线咨询
微信号:18365284851
微信扫描上方二维码联系我们
版权声明:本文内容由互联网用户自发贡献,该文观点仅代表作者本人。本站仅提供信息存储空间服务,不拥有所有权,不承担相关法律责任。
如发现本站有涉嫌抄袭侵权/违法违规的内容, 请发送邮件至 chuangxiangniao@163.com 举报,一经查实,本站将立刻删除。
发布者:法外狂徒,转转请注明出处:https://www.chuangxiangniao.com/law/307176.html
微信扫一扫
支付宝扫一扫