
个人独资企业是指依照本法在中国境内设立,由一个自然人投资,财产为投资人个人所有,投资人以其个人财产对企业债务承担无限责任的经营实体。
个人独资企业的特点是不用交企业所得税,个人独资企业的债务投资人有连带责任。
个人独资企业形式一般是:XX工作室,XX中心,XX服务部等

个人独资企业税种
个人独资企业交哪些税?
个人独资企业的税种是增值税,附加税,印花税,资源税和个人所得税等,个人独资只是没有企业所得税其他都得交。
个人独资企业交多少税?
增值税一样分小规模和一般纳税人1%,3%,6%,9%,13%,0等
附加税一样的城市维护建设税7%(市区)、5%(县城、建制镇、工矿区)或1%(其他), 小规模纳税人减按50%征收城市维护建设税。育费附加率为3%, 地方教育费附加2%。
个人所得税一般征收率按0.5%-2.2%,应税所得率综合在0.25%-3.5%
印花税,资源税,消费费等按应税情况正常交
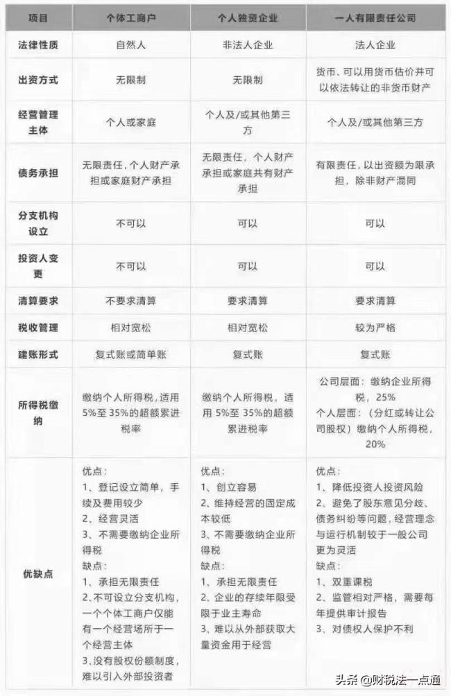
个人独资企业与个体户和个人有限公司的区别:

个人独资企业区别
律师在线法律咨询,24小时在线咨询
微信号:18365284851
微信扫描上方二维码联系我们
版权声明:本文内容由互联网用户自发贡献,该文观点仅代表作者本人。本站仅提供信息存储空间服务,不拥有所有权,不承担相关法律责任。
如发现本站有涉嫌抄袭侵权/违法违规的内容, 请发送邮件至 chuangxiangniao@163.com 举报,一经查实,本站将立刻删除。
发布者:法外狂徒,转转请注明出处:https://www.chuangxiangniao.com/law/448719.html
微信扫一扫
支付宝扫一扫