
俗话说“常在河边走,哪有不湿鞋”
有朝一日会不小心变为“原告”

就拿劳动争议来说,申请劳动仲裁可以算是最常见的纠纷之一,但是因为金额小,律师费用比较高。
很多当事人想自己申请仲裁,但是不知道怎么写劳动仲裁申请书。

今天,小保就来教你
如何填写劳动人事争议仲裁申请书

01 主体信息
指劳动仲裁的参与主体,包括申请人和被申请人。
劳动者提起劳动仲裁,劳动者为申请人,单位为被申请人。
填写单位信息时需注意,名称、住所、社会信用代码要与营业执照上的内容一致。
02 请求事项
仲裁请求这部分内容非常重要,体现出申请人劳动仲裁的目的。
是要诉求赔偿金呢?还是要求支付拖欠的工资?又或者是被迫离职要求支付经济补偿金?等等
都要列举清楚,示例如下:
1、请求裁决由被申请人支付申请人XX年XX月XX日至XX年XX月XX日期间的拖欠的工资XX元;请求确认申请人与被申请人之间于XX年XX月XX日至XX年XX月XX日存在事实劳动关系;
3、请求裁决由被申请人支付申请人XX年XX月XX日至XX年XX月XX日期间的加班费XX元;
4、请求裁决由被申请人支付申请人未签订书面劳动合同的双倍工资差额XX元;
5、…..
03 事实理由
这部分是呼应请求事项的,第二部分写了很多自己的要求,但劳动局也不可能白给,所以申请时要做到理由充分。
以下是我根据第二部分 写的理由示例(简略版):
1、本人于2019年3月入职,在职期间,被申请人没有按时足额向本人支付工资,先拖欠本人工资96284.5元;
2、本人自2020年3月16日通过应聘方式入职被申请人处,从事客服工作,月工资3800元,工作期间本人与被申请人签订了劳动合同,离职原因为被迫离职;
3、被申请人多次安排本人加班,却没有支付加班费,至今拖欠加班费16952.6元;
4、被申请人没有与本人签订书面劳动合同,应向申请人支付2021年6月至2022年4月共10个月的双倍工资差额145236.5元。5、……
申请人认为,被申请人的上述行为严重违反了《中华人民共和国劳动法》、《中华人民共和国劳动合同法》等相关法律法规,且严重损害了申请人的切身利益。为此,申请人特向贵委提出申请,请求依法裁决,以维护申请人的合法权益。
以上写的比较简单,大家可以根据自己的情况写的具体一点。
04 填写说明
填写时还要注意以下问题:
1、请用钢笔、中性笔书写;
2、在当事人基本信息栏中,户口性质应说明农业或者非农业户口,被申请人处应写明具体联系电话及联系人;
3、仲裁请求事项应当明确、具体,如金钱给付请求应写明具体金额;
4、事实和理由部分空格不够时,可用同样大小纸张续加中页;
5、申请书应当提交本人签名或盖章的原件,并按照被申请人人数提交副本份数;
6、提交的证据材料请逐一编号,并附证据目录,说明证据的名称、来源和证明对象,有证人证言的,应提供证人的姓名、住所,并附上证人有效身份证明。
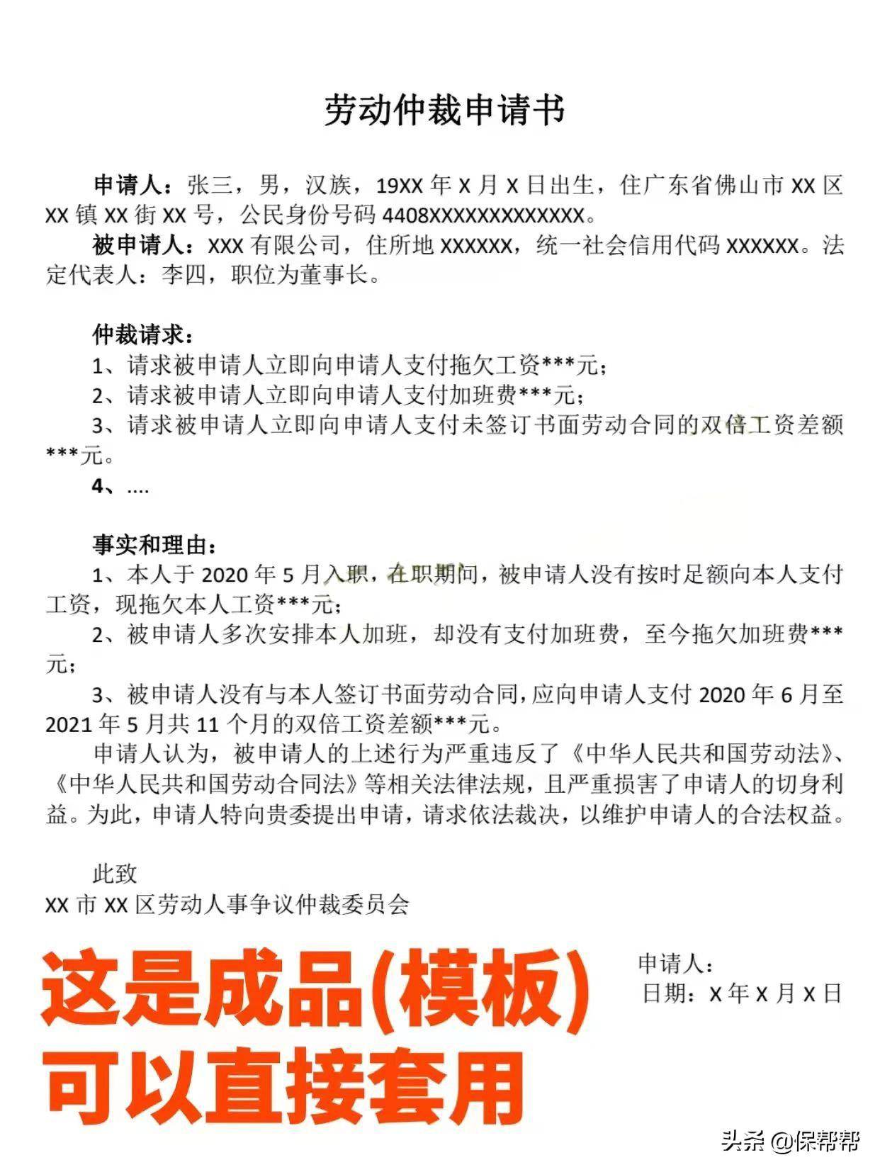
05 参考模板

律师在线法律咨询,24小时在线咨询
微信号:18365284851
微信扫描上方二维码联系我们
版权声明:本文内容由互联网用户自发贡献,该文观点仅代表作者本人。本站仅提供信息存储空间服务,不拥有所有权,不承担相关法律责任。
如发现本站有涉嫌抄袭侵权/违法违规的内容, 请发送邮件至 chuangxiangniao@163.com 举报,一经查实,本站将立刻删除。
发布者:法外狂徒,转转请注明出处:https://www.chuangxiangniao.com/law/403021.html
微信扫一扫
支付宝扫一扫